近年来,农业数字化转型稳步推进,数字技术在农业生产经营活动的渗透率不断提升,农业数字化转型初见成效。中国信通院发布的《中国数字经济发展白皮书(2021)》中显示,2020年,我国农业数字经济占行业增加值比重平均值为8.9%,较上年提升0.7个百分点。广义上的农业分为种植业、林业、畜牧业、渔业以及副业等五种产业形式。前瞻初步统计2021年的农业数字经济渗透率为9.7%,预测2022年,农业数字经济渗透率为10.7%,至2027年渗透率约为16.8%。总体分析来看,目前智慧农业的需求主要体现在农业的生产环节中,主要为农业种植和畜牧养殖上,农业数字经济比重由高到低依次为林、渔、农、畜,低于绝大多数服务业和工业行业,农业数字化转型仍相对滞后,但存在较大提升空间。随着农业数字化水平的提高,机器人、物联网、人工智能等先进技术被不断应用到农业生产经营的各个环节,未来智慧农业的需求将不断攀升。

从互联网普及率来看,2018年上半年至2021年上半年,农村地区互联网普及率总体呈现上升的趋势,并在2021年上半年达到了59.2%,较上年同期增长了6.9个百分点。截至2022年6月,农村地区互联网普及率为58.8%,较2021年12月提升1.2个百分点。农村互联网基础设施建设全面强化,以及数字技术在农业生产领域的广泛应用助力农村数字化转型升级,预计未来我国农村地区互联网普及率将进一步上升。

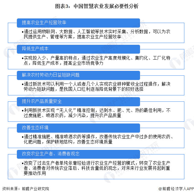
中国是一个农业大国,发展高效、安全的现代生态农业是中国农业现代化建设的目标,然而,随着人口快速增长、耕地面积不断减小以及城镇化加速推进,农业面临的挑战日趋严峻。应用智能期数打造智慧农业,可以提高劳动生产率、资源利用率和土地产出率,增强农业抗风险能力,保障国家粮食安全和生态安全,实现农业可持续发展。毫无疑问,农业智能化将成为未来农业的重要发展方向。

按照国家部署,从当前到2035年是我国基本实现现代化的关键时期。加快智慧农业发展必须立足新的发展阶段,贯彻新发展理念,实现农业高质高效发展;聚焦“保障国家粮食安全、食品安全、生态安全,促进农民持续增收”的目标,针对农业“新基建”、智慧种养、智慧供应链、农业智能信息服务、智慧农业相关技术产业化等方向,按照“抓重点、补短板、强弱项”的总体思路,开展重点建设。据《面向2035年智慧农业发展战略研究》,到2025年,我国农业数字化转型取得重要进展。种植业、畜牧业、渔业等数字化水平以及农村互联网普及率等逐步提高。具体而言,预计大田、设施、畜禽、水产生产的数字化水平分别达到25%、45%、50%、30%,生鲜农产品冷链流通率超过40%,实现质量安全追溯的农产品占比超过25%,农业数字经济占第一产业国内生产总值的比重超过15%,行政村电子商务站点覆盖率不低于85%。

智慧农业关键技术创新研究将是未来研究核心。形成包括物联网标准、智慧硬件(传感器、农业机器人等)的统一开发技术标准,优化数据传输方式,既保证效率,又确保稳定和安全。目前研究集中在数据的采集过程,而对数据处理、挖掘研究较少,大力发展云计算、大数据技术,数据融合、数据存储、数据挖掘等数据处理方法将是研究的重点;如何实现互联网、物联网、大数据的深度融合,并在生产中开发集大田种植、设施园艺、畜禽水产养殖物联网一体的技术平台是推动智慧农业发展的关键。
